现在时间是:YYYY年MM月DD日 H:mm:ss
欢迎访问长沙市碳基材料产业联盟官网!我们致力于推动碳基材料行业的发展与应用。
搜索
标题
摘要
内容
首页
联盟概况
联盟电子刊
联盟章程
联盟领导
组织架构
加入联盟
联盟动态
联盟活动
企业走访
人才对接
联盟新闻
政策信息
企业风采
党建中心
党组成员
党建新闻
党建活动
党史学习
联系我们
企业风采
Enterprise style
企业风采
3
首页
→
政策信息
→
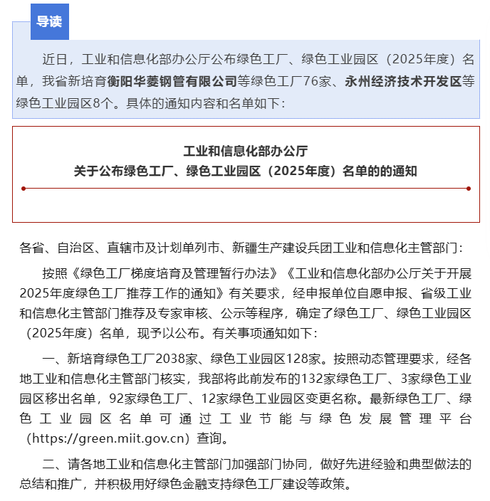
碳基领域再发力,恭喜获得绿色工厂称号!
碳基领域再发力,恭喜获得绿色工厂称号!
来源:
|
作者:
碳基联盟秘书处
|
发布时间:
2026-03-19
|
311
次浏览
|
🔊
点击朗读正文
❚❚
▶
|
分享到:
上一篇:
关于开展长沙市2026年创新平台培育工作的通知
下一篇:
【长沙市科技局】关于印发《长沙市“揭榜挂帅”重大科技项目管理办法》的通知